GSR respuesta galvánica del piel

 

- página modificada en septiembre del 2011 -(página en inglés)


 
transmisor inalámbrico
prototip del transmisor
xBee ZNet 2,5 con velcro para fijar el transmisor

Descripción general del transmisor:
El circuito tiene incorporado un OPA336 para experimentar en una manera sencillo eventos GSR (respuesta galvánico del piel), pero también permite conectar dos sensores mas. Los datos están captadas por un PIC18F4420 y trasmitidos con un módulo xBee a una placa receptor que se conecta a través de un FT232RL a un puerto USB del ordenador.
Los datos están administrados por Pure Data, listos para manipular eventos de vídeo y audio. El "patch" de Pure Data y el programa en C y hex del 18F4420 y todo el contenido de esta página se descarga abajo.
El transmisor lleva una pila de 3,7V (UNIROSS 1080mA/h) que da muchas horas de independencia. Un MAX1555 incorporado el la placa carga la pila desde un conector USB.
Mediante un velcro se puede fijar el transmisor fascilmente en la muñeca o pierna de un posible actor.

simplesensor que se apreta con la tensión del velcro al piel
caja de metacrilaro para protejer el circuito

Firmware del 18F4420:
El código fuente está escrito en C (BoostC) y esta incluido en el fichero de descarga.
Tal vez lo más interesante del código fuente es el propio protocolo para enviar los eventos captados por las entradas analógicas del PIC18F4420 en 10 bits.
Descripción del protocolo:
El primero byte tiene el valor de 0x00, es asi un byte de inicio. El segundo byte lleva los datos (bit 8-9) de la conversión analógica digital del PIC y el tercero byte lleva los datos bit 0-7.
Para aprovechar los 6 bits libres (2-7) del “upper” data byte, cada transmisor tiene asignada una dirección.
Hasta ahora he realizado tres transmisores para que tres personas pueden jugar al mismo tiempo. La idea final será tener ocho transmisores para ocho personas que juegan al mismo tiempo. (link juego)
El red está realizada con módulos xBee's ZNet, que permiten fijar una red definida con un "Coordinator" y varios "Routers".
esquema GSR_PIC18F4420
 



receiver
FT232RL para un módulo xBee Foto del proceso del montaje de la placa receptor. La placa se conecta directamente als USB. Para soldar el FT232RL y los demas componentes aplico "soldering paste", pasta para soldar. Los resultados son excelentes.
esquema Pad_trigger_HC14

 

 
Pure Data
El patch de Pure Data es imprescindible para el funcionamiento del circuito. Mediante el objeto de Pd [comport] los datos recibidos están administrados y enviados utilizando [netsend], [oscsend] etc. Adjuntado en el fichero de descarga, el patch esta listo para su uso para 3 transmisores.

 

 

varios circutos para medir eventos GSR

Respuesta galvánico del piel.

En inglés GSR (galvanic skin response) es la conductividad medida en S (Siemens no segundos) del piel. Las glándulas sudoríparas actúan como conductores eléctricas de manera que al llenarse de sudor, su resistencia disminuye (la conductividad aumenta).

Si utilizamos un DMM (Digital Multi Metro) y apretamos las sondas en dos dedos de una mano a la vez y miramos la resistencia actual del piel, el resultado conseguido puede oscilar entre 50K y 2M y varia mucho por las condiciones actuales de la persona, tales como el estado de las emociones, el estrés o la alegría.

El piel humano es un buen conductor de actividad eléctrica. Cuando se aplica una corriente débil en la piel, se pueden medir los cambios de conducción eléctrica ante aquella señal.

Estímulos generados por eventos ambientales como olor, sonido o estímulos por tocar el piel, o meter una persona bajo estrés se manifiestan con un retraso de aproximado un secundo, aumentan rápido hasta un punto (depende de la intensión del estimulo) y bajan lentamente hasta quedar en estado de inicio.


 

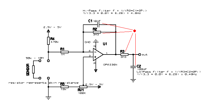
circuito con un OPA336
En mi investigación sobre GSR he encontrado un circuito muy sencillo para experimentar. (link) Utilizando solo un OPA336 (o OPA 2336) ya se puede medir eventos GSR.
En añadir dos filtros el circuito original se puede mejorar notablemente. Los eventos GSR son lentos, así en eliminar las frecuencias encima de 5Hz y las frecuencias bajo 0.5Hz los señales indeseados no afectan el resultado de la medida. El condensador C1 de 10nF y la resistencia R2 de 3M3 actúan como filtro paso alto y el condensador C2 de 100nF con la resistencia R3 de 3M3 actúan de filtro paso bajo respectivamente.
El cálculo para fijar la frecuencia es f = 1/2Pi*R2*C1).
Con estas dos pequeñas modificaciones el circuito funciona mejor.

diagrama eléctrica GSR con OPA336
esquema Pad_trigger_HC14
Funcionamiento:
En aplicar un voltaje (2.5V-5V) en la resistencia R4 la misma resistencia conjunto con la resistencia del piel (sensor) es un divisor de voltaje. Una vez obtenido el seña,l el mismo está amplificado por 3,3 (Ganacia = R2/R1) y por fin filtrada por un filtro paso bajo (R3, C2).
Con el potenciómetro RV1 se ajusta la Vref. (el voltaje del pin 1) del OPA.

 

 

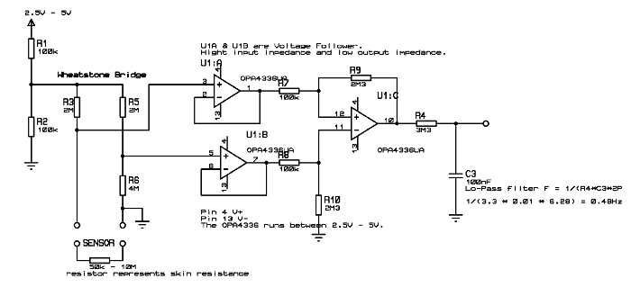
Wheatstone Bridge (puente Wheatstone)
EL diagrama eléctrica abajo es de: EDA SENSOR
Por la alta resistencia del piel una manera habitual aplicada para medir la conductividad es en utilizar el puente de Wheatstone “Wheatstone Bridge”, representado por las resistencia R3 de 3M y la resistencia del piel (el sensor) y al otro parte del puente con la resistencia R5 y R6 de 3M respectivamente.
Los dos op-amps (U1A, U1B) que siguen están conectados como seguidores de voltaje. En esta configuración conseguimos la alta impedancia necesaria para que no afecta el resultado del pequeño voltaje conseguida de los altas resistencias del puente Wheatstone.
El terzero op-amp U1C (hay quatro en el OPA4336) amplifica el voltaje. La ganancia se calcula G=Rfb/Rin que es en el ejemplo abajo de (R9)2,3M/(R7)100K = (G)230.
No lo sé porque la gente del proyecto han utilizado valores no habituales. Se puede utilizar valores de resistencias mejor conseguibles de 2,7M, 3,9M, 2,2M sin afectar el resultado.
Para entender el circuito hace falta entender el funcionamiento básico de un amplificador diferencial:
Solo si hay una diferencia en las entradas del In+ y In- el señal esta amplificada. Eso es una manera muy eficaz de eliminar ruidos indeseados. Ese tipo de circuito se utiliza cuando hay un cableado largo, como en sistemas de audio en teatros, para dar un ejemplo.
La resistencia R4  de 3,3M conjunto con la capacidad C3 de 0,1uF actúan como un filtro paso bajo con una frecuencia de corte de 0,48Hz.

diagrama eléctrica con Wheatstone Bridge
esquema Pad_trigger_HC14

 

 

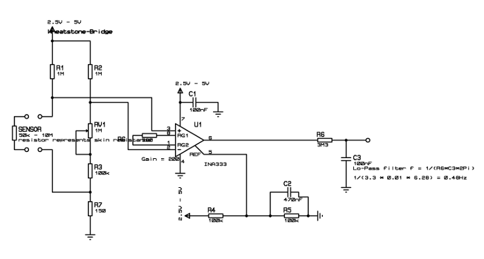
INA333 la manera profesional
El INA333.
El circuito arriba (EDA SENSOR) es el circuito habitual para medir cargas de alta resistencia. Por eso motivo no sorprende, de que hay ya amplificadores operacionales que ya tienen incorporados los tres unidades (op-amps) en solo un circuito integrado. El INA333, INA122 son op-amps comunes de Texas Instruments y hay una amplia variación de CI's de Analog Devices.
El diagrama electrónico abajo utiliza un INA333 conjunto con un puente Wheatstone. Con solo una resistencia se ajusta el GAIN (la amplificación, R6) y en meter un potenciómetro en el pin5 (Vref) se ajusta el nive de voltaje de la salida (pin 6). Información se encuentra en el Data--Sheet del INA 333. En el diagrama eléctrica abajo el potenciómetro está reemplazado por dos resistencais fijos R4/R5 de 100K. Así el voltaje conseguida es exacto la mitad del voltaje de la alimentación del OPA.
El circuito se puede mejorar en meter otro amplificador operacional, el OPA333 por ejemplo, para tener un filtro de paso alto en el fb (feedback) del amplificador y un filtro de paso bajo en la salida. Esta posibilidad tampoco esta dibujado en el diagrama abajo que tiene solo el filtro paso bajo (R6, C3) incorporado.

diagrama eléctrica GSR con INA333
esquema Pad_trigger_HC14
En caso de conectar la salida a una entrada de un PIC, el Arduino por ejemplo, el filtro R6/C3 es importante para tener resultados exactos. Una menara de comprobar el efecto del filtro es en conectar un osciloscopio en la salida del circuito. Observando la curva del osciloscopio se entiende enseguida el efecto del filtro.

 

 

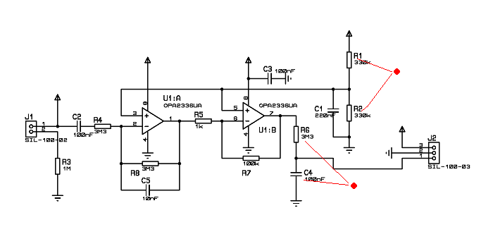
circuito con un divisor de voltaje
Buenas resultados mantengo con una variación del circuito de Sean Montgomery .
El voltaje de la entrada se consigue con un divisor de resistencia, R3 de 1M y la resistencia variable del piel. El voltaje del divisor se amplifica de manera habitual con dos operacionales.
He realizado el circuito aplicando dos modificaciones. 1: El voltaje de referencia hago con dos resistencias iguales 150k (R1, R2). Así, cuando la pila se desgasta, el voltaje Vref, sigue siempre en la mitad del voltaje de la alimetación. No lo se por que Sean esta utilizando diodos para conseguir el voltaje de referencia.
2: Si el circuito esta conectado a una entrada de un Arduino o Microchip, otro filtro de paso bajo en la salida mejora mucho la performance.
El “firmware” del PIC18F25K20 de Sean Montgomery actúa como un filtro de paso bajo (hasta 3 Hz) así en su diagrama el filtro no está.
En cualquier forma, utilizando un PIC recomiendo de escanear por software la entrada analógica con un frequencia de entre 40 o 50 Hz. Se consigue aplicando al programa el TRM0.

diagrama eléctrica GSR con OPA2336
esquema Pad_trigger_HC14

 

placa GSR para un OPA2236
realizado por Martin Hug
El PCB esta hecho con componentes tipo SMD (sourface mounted devices) para tener lo lo más pequeño posible.
 
los sensores
Los sensores hechos con un velcro y folio de aluminio dan buenas resultados. Con la maquina de coser he fijado el cable (cable de bus para PC). Es importante de tener el contacto del cable con el aluminio bien hecho. Con contactos débiles nunca tendrás resultados claros. En todo el tiempo de experimentar el cable nunca me ha suelto.



otros sensores
Sencillamente una placa virgen con una capa de cobre dividido por un corte de 3mm. He fijado uno de estos sensores con pegamento de contacto al velcro. En este manera el actor se puede mover libremente.


 

links relacionadas con esta página abriendo una segunda ventana. (solo IE)

 

 

 

descargar el proyecto entero sobre GSR